Far Verona Wiki

The PRISM Network is a massive conglomerate of media, tech, and surveillance companies. Collectively they produce, distribute, and control the news, social media, advertisement, entertainment, and information technology industries of Acheron Rho. Combined with PRISM’s monopoly on data exchange infrastructure, these operations give the network a frighteningly holistic insight into the personal information and daily lives of the citizens of the Empire. PRISM uses this information for profit or its own purposes, enriching everything from Echo's cultural staying power to the depth and detail of its own technical achievements. Under the network's stewardship, the diverse perspectives of Imperial news and media personalities have kernelized into information silos that PRISM manipulates to control public opinion. Those few who are aware of the network's origins as the Blood Eagle’s secret police see much of the Conséc in PRISM's subtle ruthlessness. Though individual employees and companies within the network can be upstanding and virtuous, on the whole PRISM operates authoritatively, seeking order, influence, and personal gain through whatever means necessary.

The Full Spectrum[]

“A painter at the height of their craft once sought the color to move all souls. For thirty years they wandered, painting for each person the color that most pleased them. At the final house, the wanderer completed their final painting and laid the work of their journey at their feet: showing all the thousand million colors of the full spectrum.”

Ask PRISM what it is about and the answer will change depending on who you talk to:

  • PRISM is about serving humanity and being rewarded with a share of the benefit we create.
  • PRISM is about people coming together, learning from each other, and building something new.
  • PRISM is about sharing the stories that make us human.
  • PRISM is about encouraging accountability by informing the public.
  • PRISM is about using innovation to match humanity’s lost achievements.
  • PRISM is about keeping people safe from crime, conflict, and corruption.
  • PRISM is about making real the dream of a unified, peaceful sector.

The PRISM Network connects a vibrant palette of companies into a painting that spans the full spectrum of human creativity and innovation. Multicultural, multifaith, multiplanetary, multilingual, multi-industrial: PRISM finds its unity in diversity and its strength in competition.

Common Values[]

“I will never tell you what to think. You disagree with what I believe - good. We will learn from each other. Question me, question what we do and how we do it. This is how we become strong. But this much I do expect. You will respect me. You will be dedicated to the mission. You will learn the time and place to ask your questions. And you will tolerate and serve your greatest enemy when they do business here.”

  • We seek out those who disagree so that we can test our own values.
  • We respect authority but we demand competence. Even nobles must learn to command.
  • Necessity and purpose brought us together. We have no time to turn away friends.
  • We use money to make space for important things, like art.
  • Even a child who knows only dusty fields will tell stories. We create because we are human.
  • Ancestry is a call to distinguish yourself, not an honor or a burden in its own right.
  • Whoever you are, you are heir to what humanity has lost. What we do is for the good of all.
  • We work to restore humanity’s inheritance. Make technology available to everyone or it’s just another showpiece for the museums.
  • Courage is the strength to do what humanity needs at your own eternal cost.
  • Sometimes your friends are safer if you keep secrets.
  • Survive today, settle your debts tomorrow.
  • Cultivate the qualities of nobility during the First Emperox’s days: let the Divine reveal Themself in genius, charisma, vision, dedication, and insight.

A Corporate Empire[]

“They have so many shell groups in place, my flowchart tool broke like a bad nutcracker. I’ve been trying to figure out who owns the damn thing, and it turns out their finance department lost half the documents in the war, and what they do have is riddled with ‘individual arrangements’ and privately owned ‘network associates.’ Where I can track down ownership, their lawyers are more persistent than the ad team. At this rate you might as well put us all on LET.” - attributed to Assistant Regulatos Eridanus Sanisimo Felicia.

The PRISM Network is[]

  • A network of companies wholly managed (a PRISM company), partially managed (a PRISM affiliate), and privately managed (a PRISM associate) by the network and its associates.
  • Culturally omnivorous: drawing talent, techniques, and traditions from every Imperial planet.
  • Owned mysteriously, possibly by no one, or everyone. You try reading the contract.
  • Run by a reclusive oligarchy of executive editors (Board of Executive Editors)
    • These are selected for skill and ruthlessness. The Interview assigns executives to companies, so the board brings companies in and out of their confidence based on internal politics.
  • Advised by a quarterly meeting of all subsidiary heads, substantial investors, and major asset owners. (Advisory Board)
  • Organized into a nesting series of networks, conglomerates, and businesses
    • The PRISM Network controls it all, probably
    • PRISM’s departments act like trade groups, if trade groups owned their industries
      • PRISM Industrial organizes the collective interests of the network’s technology ventures, and provides funding and leasing assistance for subsidiaries like Constant c.
    • PRISM’s largest subsidiaries are major presences in their industry
      • Constant c operates and maintains the majority of the data exchange industry in Acheron Rho. Almost everyone would recognize their logo on a mail ship. Constant c is one of the largest clients of Polestar Applied Science.
    • PRISM’s average subsidiary is a known player in their industry
      • Polestar Applied Science provides part manufacturing and R&D for some of PRISM’s more advanced projects, but a noble from Fornax would be more familiar with them than a noble from Serpens.
    • PRISM’s small subsidiaries are local pieces of their industry
      • Seestelle External Managements (SEM) was a logistics company based out of Teuthem until it was charged with setting up a covert transport network for Constant c. Prior to the charges, SEM could only expect locals to have heard of them.
    • PRISM’s start ups are scrappy groups with a lot to prove
      • OctoPhi Systems has three employees growing many-tentacled creatures out of a closet-sized workshop in the now-defunct Mordred Station. They’ve just gotten PRISM Industrial funding to try out their adapted ACRE-tech by fixing a hull breach in the mezzanine, but the hope is that some day schools of assemblers will maintain comms satellites without need for risky human spacewalks.

Who are Freemen?[]

“Let the philosophers and theologians and lawyers argue, I don't need them to tell me that I am a free woman.”

On its website, the PRISM Network lists its staff as 5 to 10% noble, 30% “freemen,” and 60 to 65% serf, and describes itself as “a network of companies largely owned and operated by freemen.” But the legal scholars and religious philosophers of Acheron Rho regularly appear on daytime tv to debate the meaning of the term. It’s agreed that freemen exist, only the most conservative and religious deny that, but no one can quite agree who qualifies. Journalists sometimes make a point to ask nobles to describe a freeman. Inevitably many of their sketches mark out immense wealth and more power than the average noble, someone rather like popular images painted by the media.

Ironically, the way PRISM defines freemen internally is significantly more humble than their lavish tv characters would suggest. Instead of defining freemen by practical markers like the ability to win a court case, or having money enough to lease land, PRISM sets the bar at the lowest possible definition. According to the network, you are a serf if your noble liege filed a Special Dispensation of Authority and now fealty demands you work as the network directs. If you manage to pay enough into the company's profit sharing initiative, the network will designate you as the “Faithful Overseer” who must ensure your fealty to the Empire is fulfilled. Then, according to PRISM, you are a free person. The people who manage this tend to be in high skill professions or management, but there are also a small minority of moderately skilled freemen able to scrimp and save enough to buy out their contract as they near retirement.

Employees regularly describe the profit-sharing initiative as “earning your freedom from the company,” and talk about “paying off your indenture” with any money left over from living expenses and educational costs. PRISM’s accounting department says the program encourages dedicated work, fiscal restraint, and abiding loyalty among the workforce. Supposedly the benefits outweigh the loss of some employees who choose to use their freedom of movement to work for the Trilliant Ring or a noble House. But experts are right to point out that assigning serfs as their own overseers was originally meant to be a special privilege and that willingness to save money is a bit concerning as a measure of “noble foresight.” Despite the controversy, nobles who challenge PRISM’s “Special Dispensations of Authority” in court find that the contracts are backed by the full force of PRISM’s legal department. Disputes rarely succeed.

The Interview[]

“Ok now, time to put your flashcards away. You’ve got your number two pencil? Running shoes for the physical, good. Proctor-approved wrist watch, check. You’ve emptied out your pockets? Alright. Just breathe, dear. When you go in there, remember that you’re a Valabesh Institute graduate. You earned that university degree. Just. Try to treat it like one more test, ok? You’ll make talent caste no problem.”

The Interview exam categorizes all of PRISM’s employees into different castes and assigns each employee to positions appropriate to their caste. Because of the Interview’s roots in Echo’s meritocratic experiment, the test is continually checked for scientific validity and reviewed for evidence of bias. One of PRISM’s oldest contracts requires the network to administer and refine the test yearly, and over time the network has adopted the Interview in all of its locations.

Every year, Echo celebrates the Month of Icarus with colorful decorations, raucous parades, and dyed-feather wings for recent graduates taking their first Interview. Numerous good luck charms are worn and proctor-approved supplements are taken by employees due for their five year reexamination. Families cheer on relatives who have completed additional degrees or satisfied one of several other requirements for retaking the Interview early. Test takers face one of the most high stakes exams in the sector. Despite the intensity of the exam, Echonians often see the Interview as an opportunity for radical self improvement. If only they can afford to study enough, maybe they too can make it from extra to executive.

  • The Interview includes both active tests and everyday surveillance
    • Active test measures
      • Mental skills
      • Physical skills
      • Social skills
      • Artistic skills
      • Loyalty
    • Passive elements record
      • Job performance
      • Intelligence
      • Education & training
      • Social clout
      • Physical activity
      • Loyalty
  • Focused on practical skills and cultural values
  • Vulnerable to flaws in scientific understanding
  • Marked by inequality in education and skill

How PRISM interacts with Nobility[]

“Let me put it this way. It doesn’t matter how much you were mistreated back on the farm we got you off of, or how much I wish we owned the land outright. We’re as well off as we are because we’re known for how much our nobles are willing to speak for us. Never forget that customer service now might save your life later.”

The list of nobles who owe PRISM favors is two and a half centuries deep. Nobles that share goals with or benefit from the network's existence are a major source of stability for the network, so much so that a subset of aristocrats from all noble Houses are understood as “PRISM’s” nobles. These are usually landowners, investors, government officials, prominent clients, and relatives of PRISM’s well established freemen. The Conséc didn’t lose their Imperial connections when they rebranded, and PRISM has only gotten better at mutually beneficial and usually legal relationships with its nobles.

Membership in the Echonian-based Efficient Governance Movement, Nobles for a New Golden Age, the League of Concerned Imperialists, and several other pan-Imperial restoration groups are common markers for PRISM’s more ideologically motivated allies. These groups tend to attract nobles seeking a sense of purpose, especially ones with more money than titles, or more time than their House requires. Often, these eccentric allies will find or create a charitable cause when none presents itself.

Outside of the more accepting noble circles on Echo, PRISM is continuously looking for more contacts who can be relied upon to “clear up social difficulties” and show up when noble assistance is required. That said, nobles who work with PRISM’s enterprises often need to create social distance from the network or risk ostracization. Many use royalties, broadcast contracts, and “one-time projects” to minimize the appearance of an employee relationship with PRISM.

PRISM's nobles are:[]

  • Known for being rich and well connected eccentrics
    • Suspected of being victims of blackmail, rampant idealism, or “uncanny persuasion.”
    • Stereotyped as non-inheriting status-hungry nobles
    • Often socially flexible or ideologically liberal
      • This may be a measure of knowing more freemen than most.
      • This may be a measure of benefiting from freemen more than most.
  • Rarely directly employed, but those who are
    • Must participate in PRISM’s strict meritocracy
      • This is presented as a challenge and a test of character. “Working for a serf? Sounds like you need to study more, friend.”
      • Nobles who stay often learn to appreciate the system, but there’s a very high rate of first day resignation.
    • Are often ostracized by the broader noble community
      • Marriages and social contacts often become limited to Echo, Demnoph, and other more corporate friendly circles.

PRISM Names[]

Job Titles[]

PRISM uses fairly standard corporate role titles. A principal software engineer is a principal software engineer. If there is a name for a job, that job title is potentially used by PRISM (see the example companies below for some ideas). PRISM has a cultural aversion to using “Director” as a title except for movie directors because of the similarity to ACRE. But the only restricted title is “Executive Editor” which belongs exclusively to members of PRISM’s governing body.

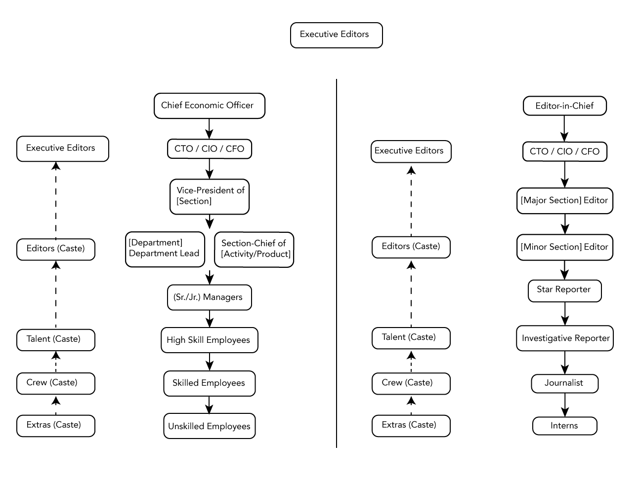
Hierarchy[]

Between all of PRISM’s subsidiaries, the network has two or three copies of every corporate hierarchy that currently exists. Borrow from corporate culture for individual hierarchies. For the structure of the network as a whole, see A Corporate Empire.

Naming Conventions[]

When making a PRISM character, there are few hard rules on how to name your characters. But if you’re looking for examples, we have a couple suggestions for how to name your character:

  • Pick a name that matches any other faction’s naming conventions
    • Echo is home to people from all over and we have offices in most systems.
    • You might even be an eccentric meritocratic noble, who knows?
  • Take a first and last name that references famous individuals from the industries PRISM controls
    • Maybe your tech executive is Larry Gates
  • Pick a first name. Your Echonian hometown is your middle name. Your mother’s first name is your surname.
    • Maybe your parents were inspired by the Reverend Doctor Octavia Lemed Marriam or just want to keep some of Echo’s traditions alive.

PRISM characters list their personal name before their last name, and they tend to display their job title after their name. Here’s some examples. (Note: Names may need to be shortened for use on Discord.)

Shulamit Tav Eliana, COO of The Talon Herald Caleb “CruxBucks” Schultz, Variety Streamer - Phase.tv
Adam Koebel, Spacemaster - Far Verona Director Jaimie del Toro - Chromatic Studios
Larry Gates, VP of Search - Searchlight Kaui Keala, COO - Telescope
Seer Serpens Konani Stav Kealoha, Psiball Commentator - Floodlight Sports Network

Company Names[]

PRISM companies do their best to have catchy names that fit the market they are in. Common themes include light, illumination, optics, colors, acoustics, and birds. We also draw inspiration from modern day tech companies and

An example tech company, and example news company, with Echonian caste markers.

An example tech company, and example news company, with Echonian caste markers.

An example movie production company and an example live broadcasting company.

An example movie production company and an example live broadcasting company.

company names in general. If you want to use foreign words in a name, try to make the name sound natural in the original language. We tend to use English, Hebrew, and a French-Spanish-Itallian mashup, but any language that fit the particular company or its founders would fit.

News in Acheron Rho[]

Whether you’re reading the prestigious Talon Herald, listening to the opinionated Imperial Talk TV, or thinking about conspiracies with Eye on the Empire with Ehsan Azar, chances are that the PRISM Network owns, produces, or publishes your nightly news. That’s not to say that local tv stations don’t compete with PNN or that PRISM Public Radio is the primary arts, culture, and world events channel in any given system - it’s the exact opposite in fact. There are local stations, usually several to a planet because PRISM makes its own local stations to compete for that niche as well. For PRISM “The Full Spectrum” doesn’t mean that one company covers news so thoroughly that it satisfies the human hunger for information: it means that PRISM buys out or copies every successful form of news it finds. When PRISM can, it owns local companies outright. When it can’t, it offers to produce shows written by locals, for locals. Why not do your thing but with top-notch quality? And when that fails, Imperial monopolies and convoluted broadcasting laws mean that competitors have to publish through PRISM or transmit their shows by hand if they want to do business away from their home star. When a deal is proposed, PRISM almost always agrees to publish. They’re always looking for new ideas and more than a few celebrity reporters got their start in a local production company.

Journalism in Acheron Rho[]

In general, PRISM journalists are usually heavily invested in studying and practicing the ethics of journalism. Membership in the Imperial Press Association is associated with prestige because of their thorough vetting of content. News groups that protect their sources, verify their facts, and keep the powerful accountable are respected and credible. Publications that are very opinionated or that don’t separate editorial content from journalistic content are known for their biases. Gossip rags and conspiracy channels are widely discredited and revealed as liars and fraudsters. In general, the journalists of Acheron Rho believe in a strong code of ethics. They report what they believe is the truth and they act for the good of society. There is no fake news in Acheron Rho.

How PRISM uses the News[]

When the board of editors wants to change public opinion in ways that benefit the Network, they don’t do it by presenting a single, obvious narrative. PRISM is a news landscape more than a single source. Instead, analysts quietly adjust search results, news feeds, and trending stories pages. The board pursues more media rather than less. Instead of controlling a single narrative and attempting to eliminate all others, it promotes the content that furthers its position and decreases the visibility of unwanted points of view. Ads might rally people to causes that didn’t exist five minutes ago or start arguments that illustrate a point. Thousands of organic-looking comments might sway a conversation in a direction beneficial to the company, or a talking head key to the other side might suddenly be engulfed in scandal. PRISM’s ways are subtle and require significant attention to spot or powerful cultural inertia to divert. Of course, there's always a risk that some exceptionally powerful movement might overwhelm the sheer volume of information sources, making it possible for PRISM to accidentally host shows that themselves foil the Network’s plans.

[]

A.P.S.A.[]

Aware Public Space Adverts are systems designed for maximum flexibility and accuracy in all advertising endeavors. These holographic low-end V.I. programs react to audio and visual cues from the surrounding space to provide the most personified ads possible. It is common to interact with an holographic ad that notices your attention and decides to strike up a vaguely scripted conversation.

PRISM AdBlock[]

PRISM AdBlock is a paid subscription service that goes a step farther than simply turning off advertisements on your favorite online services (though PRISM offers discount packages like that too). PRISM AdBlock interfaces with an augmented reality (AR) interface, usually an individual’s glasses, eyes, or goggles, and actively filters out the holodisplays and light-based advertisements that clutter modern cityscapes. For many, this service is an essential part of a distraction free morning. Others, like shuttle and aircraft pilots, enjoy this service as a safety precaution embedded in most aeronautic operating systems.

PRISM is Watching[]

“---- is as inescapable as the eyes of Echo.” - an old serf saying.

In Acheron Rho it is not a coincidence to see an ad for shoes if you’ve been talking to your friends about shoes. Use a burner account for too long and it wouldn’t be odd to see your main account recommended as someone you might know. Your phone knows where you are. Your TV really is listening to you. The toaster adjusts to match your routine after a night of drinking. In Acheron Rho, the unintended consequences of social media and the internet aren’t just real or unaddressed - they’re monetized. PRISM is watching. Ask PRISM if they’re spying on you and they’ll show you a little page explaining how each permission makes one of their products possible. You can’t use social media if PRISM can’t record and display your posts - not unless your idea of connecting with others is typing words that vanish as you write them. If PRISM doesn’t know where you are, Lumen Maps can’t give you directions or predict travel times based on current levels of traffic. People love PRISM’s suggestions for what they should watch, listen, or play next. Who would want to turn that off? Everyone is aware of the eyes of Echo, it’s not a secret exactly. The problem is that most people don’t really like to think about it. It can be hard to believe that something so helpful could be working against you.

If the Echonian company hadn’t been created by former secret police, or if the Empire’s minimal privacy laws weren’t treated like a highway speed limit, maybe things would be different. But Acheron Rho is a place that protects its secrets and pays to know the crimes of others. PRISM wasn’t lying when it said it was doing its best to use your data responsibly, but what is “responsibly” exactly? Echonians like to tell themselves that the mentality that created the Conséc died with Empress Ari, but their foremost company is run by people who attack the symptoms of authoritarianism without eliminating its values.

For main article, see: PRISM Analytics

Tech Companies[]

A list of PRISM’s information technology, internet, and infrastructure companies. A PRISM company fits in this definition if its main purpose is to provide elements of the digital infrastructure that make up significant parts of modern life. Social media, video games, ebooks and other media producers can be found in the Media Companies section. A company with a website is not a tech company.

For main article, see: The PRISM Network: Companies.

News Networks[]

These are the companies that form the landscape of journalistic media available to the public of Acheron Rho. The news landscape operates in cycles of information and opinion and generally runs the spectrum from highly respected investigative outfits to conspiracy-minded tirades pretending to carry the real truth. On the whole most PRISM journalists act towards what they believe is society’s best interest and present the truth as they understand it.

For main article, see: The PRISM Network: Companies.

Media Companies[]

The PRISM Network’s media companies cover the full spectrum of human creativity from movies to music to photography to full time live streamers. Most popular social media will be found in this category. If you’ve heard of or thought of a company that produces entertainment, PRISM probably has something like that or publishes for a company like that. This list is not exhaustive by any means.

For main article, see: The PRISM Network: Companies.

“Analytics” Companies[]

These companies vary significantly in range and style from small private detective joints to polished advertising consultants to government-contracted spy agencies. What unifies them is how they draw on and continue the training and expertise of the former secret police who founded, and sometimes still run, the PRISM Network. There are analysts who only work their day job, providing advice to advertisers or helping nobles set up surveillance systems, but members of PRISM's intelligence community tend to be called "analysts" for a reason.

Even when PRISM's analysts are undercover as reporters or other employees, most of PRISM's intelligence community is truthfully employed by the companies below.

For a list of Analytics companies, see: The PRISM Network: Companies.

For more about Analytics, see: PRISM Analytics.

Miscellaneous Companies[]

These companies don't quite fit into PRISM's typical corporate umbrellas.

For main article, see: The PRISM Network: Companies.

History[]

Consec Emblem Patch

Founding[]

In 2902, shortly after Empress Aquila Alejandra Ari’s coronation, she created the Conseil de Sécurité Impérial (Council of Imperial Security), or Conséc, as the intelligence, black ops, and propaganda arm of the Imperial Legion. A majority of the Imperial Legions' covert operations corps were either dissolved or incorporated into the Conséc, organizing a number of splintered special missions assets that had previously answered to individual families into a cohesive division of spies, interrogators, saboteurs, assassins, propagandists, negotiators, secret police, and loyalty officers.

At some point during the Second Imperial Civil War, elements of the Conséc began breaking off from the Imperial Legion, the largest of which was the pro-Council of Nobles Houses group known as the Videri. Former Conséc agents began trying their Imperial commanders for treason, and started the first stage of the Rebranding, which removed groups loyal to the Blood Eagle and paved the way for the Videri to develop into the PRISM Network as it is known today.

The War Against the Artificials[]

Even before House Crux revealed the Cygnus plot in 3177 the higher echelon of the PRISM intelligence divisions caught rumors of a major swing in perception of Synthetics and therefore started work on a hypothetical project titled "War Plan Purple." War Plan Purple entailed the extensive surveillance of every Synthetic on Echo, major off-planet PRISM employment stations and in Constant C courier services.

In 3178, once the dossiers on the Artificials in question had largely been built, the Executive Editors of PRISM sent a top secret order to the employment providers on Echo, influencing both "The Interview" and Talent Scouts to slowly start fading Synthetics out of leadership positions and celebrity status.

During this time about 10% of Synthetics living on Echo were imprisoned, due to their disagreement with the way management was treating Synth employees.

This process continued until 3184, at which point 99% of the Artificials in employ of PRISM had been pushed into low-tier jobs, and the working staff in important employee areas (Powerplants, Food processing facilities, 24 hour news stations etc.) had been assured to be 100% human.

Following the entry of the remaining Noble Houses into the war in January of 3185, it was quickly decided to move along with Phase 3 of War Plan Purple -- the permanent retirement of every Synth on Echo and in PRISM employ.

Following a week-long propaganda initiative to announce Echo and PRISM as "safe-spaces for Synthetics" to lure them into a false sense of security, the entirety of the PRISM Intelligence divisions, with the help of the Echo police, military forces, and local House Crux Spec Ops teams, simultaneously launched a coordinated retirement campaign on every continent of Echo.

The Synthetics were targeted based on the previously created Dossiers, in order of Intelligence and potential volatility, starting with the ones most likely to understand what was going on in a timely fashion.

Additionally, PRISM launched a major campaign of silence on the situation, blocking any news content about it and cutting access to personal communications as well as web use based on certain key words and phrases recognized by high-tech PRISM surveillance VIs.

Due to these circumstances, most of the illegal Synthetics on Echo were caught unaware and the loss of human life on the Planet could be kept to a bare minimum.

Echo was one of the first Planets outside the imperial core to be declared "Synth-free" on the 20th of May 3185.

"Operation Casting Cull" & The Intern War[]

The only significant fighting on the surface was during something now commonly referred to as "The Intern War." War Plan Purple acknowledged that most of the low level employees of the Echo Chamber itself, specifically 98% of Interns, 99% of Janitors, and quite a significant amount of Camera workers, technicians and other support sector workers were Synthetics and had to be purged locally, as a worker migration this massive could never go unnoticed and might alert others planet-wide.

To solve this problem "Operation Casting Cull" was conceived.

In preparation of this, the lower levels of the Echo Chamber were reinforced to military bunker grade fortification, and secret safety doors blocking the lower 40 levels from both the outside and the upper levels of the Echo Chamber were installed. On the 1st of February every Synthetic low tier worker in the Echo Chamber, got called to a meeting in one of the mess halls on the 1st to the 40th floor.

Human employees, however received a different notification, telling them to get to the 41st floor for a special occasions meeting.

The plan, according to "Operation Casting Cull" was to shut off the lower 40 floors as soon as the Human employees were safe and flood the shut off levels with a highly poisonous gas, that would retire all Synthetics within 30 minutes and then be pumped into an underground reserve and properly disposed off.

However there was a malfunction in the mechanics of the 37th floor, leading some of the Elevators carrying Human employees to the 41st floor to be shut down prematurely, trapping the personnel on one of the floors expected to be purged. When some of the human mechanics and Interns realized the nature of their situation, they managed to contact the higher levels, and after being explained the situation convinced the Executives to give them a chance to survive their predicament. While Management was not willing to re-enable the Elevators or open the Blast Doors for fear of Synthetics escaping to the higher levels, they temporarily disabled the gas dispensers on the 37th floor, giving the Humans remaining there a 20 day time frame to retire every Synthetic in the area. Should they have failed to do so, the poison gas would have been deployed as planned, protecting the more important employees from any potential Synthetic stragglers. While the humans were outnumbered 5:1, they had somewhat of a heads up on the situation and managed to secure an advantage by getting to the only emergency security weapons locker on the floor, before the Synthetics realized what was truly happening. Despite this, the fighting on the 37th floor lasted for 17 days and several thousand humans lost their lives before security cameras could confirm the retirement of the last Synthetic remaining. After this, the gas from the other floors was pumped away as planned, and the survivors were extracted, given proper medical attention and awarded a single unpaid vacation day.

Notable NPCs[]

Non-player characters created or mentioned on the show Far Verona will be listed here.

  • Producer Lehua: Lehua runs PRISM surveillance operations on Mumeri, the harvest moon of Echo. She is described as being of Samoan or Maori descent with long braided black hair. She assisted the PCs in tracking down the synthetic worker 665A-22X, aka Dexter Chau, by allowing them to view PRISM surveillance of Dexter shopping in a market in the town of Cornucopia.
  • Reporter Valerie Radcliffe: A PRISM reporter from Hiera. She has connections to Yancy Ibanez and possibly other crew members on board of the HCS_167_Meters_of_Pure_Jurisprudence.