Far Verona Wiki

Pylopid is part of the Xandare system in Hex #0601.

Geography and Climate[]

Pylopid Surface

Pylopid is a planet of dual natures, one calm, and one violent.

The planet's northern hemisphere is violent. It is in the grips of an eternal ice storm centered on the northern pole. At its worst, the storm sends icicles shooting through the air like arrows across a battlefield while picking up like a rag doll anything not bolted down to bedrock. Though the main storm does not cover the whole hemisphere, it regularly parents lesser storms that wreak havoc all the way down to the equator.

The reasons why the storm exists, and seemingly eternally persists, are a mystery to even the most advanced climate science. There are those scientists who claim it must be the result of some unique property of Pylopid axial tilt and atmospheric resonance, and even those who have given up and declare the storm must be the result of some maltech device buried deep beneath the planet's crust. Either way, Pylopid's northern hemisphere is a death sentence.

The planet's southern hemisphere is comparably a paradise. Though the surface is frozen all year-round, temperatures range around -18° Celsius (0° F), making it cold but not unlivable. The southern pole is also home to the planet's single large continent, though the distinction between continent and ocean is less meaningful on Pylopid as the oceans surrounding the continent are as frozen as the continent's surface. Closer to the pole itself several large mountain ranges rise up above the snowy wastes, breaking up the otherwise fairly monotonous and flat landscape.

Pylopid does have some liquid water, a relatively narrow band of ocean girds the world at its equator. Though of little use or need to human settlement, the equatorial ocean feeds water vapor into the clouds and storms on both hemispheres.

Though Pylopid has never had a truly hospitable atmosphere, at least according to human history, in recent centuries things have gotten worse. Due to causes unknown, an as of yet unidentified toxic substance has been spreading in the atmosphere. To the point where currently human settlement has been driven into underground caverns and hermetically sealed domes.

Luckily, there are many, many underground caverns. The strange alien roots which make up the biosphere and are near omnipresent on Pylopid have left an immense network of tunnels going from the surface right down to many miles beneath the ice.

Biosphere[]

The Root[]

Though it would be natural to assume that such a cold and icy world had little to no native life, quite the opposite is the case. In fact, the whole planet, or at least any point that has been explored by humanity, is covered in a network of roots. It is unknown whether they have a 'beginning' or 'end', though both have been speculated to exist either deep beneath the planet crust or even beneath the perpetual storm on the northern hemisphere. The only part observed by humans so far is the endless network of roots, crossing throughout the planets icy surface and even the rocky crust.

The roots don't seem to grow in any discernible pattern. The smallest are as thick as a hair, the largest wide enough to fly a spaceship through. The majority are subterranean, and the root network goes down as deep as humans have explored. But the surface is also crisscrossed with aerial roots, just below or sticking out above the ice and snow. They are constantly growing, but at roughly the same rate they are also constantly dying, leaving the overal ratio of roots in a rough, though ever-shifting, equilibrium.

The roots are organic, and their surface looks similar to brown bark. Yet, it is tough like stone. The inside of the roots, if drilled or cracked into, are hollow and full of a sap locals call "the Drink".

The Drink[]

The Drink is the lifeblood of the roots, and continually coursing through it in unpredictable and seemingly arbitrary patterns. Inside the roots, the average temperature of the sap is around 10º Celsius (50º F). When tapped, the 'wound' will naturally close as a result of the sap on the outside freezing and the bark regrowing. In case of a larger wound, such as a large root being cut in half, a different process occurs. Due to mechanisms not understood, but believed to involve the water pressure of the sap, the roots will react by closing and rejecting the affected root pathways at some deeper point. This leaves the rejected roots to rot and wither and dry. At times, this can result in hundreds of miles of root being rejected, though it is always just a matter of time till new roots grow to replace those that died.

The Drink can be drunk raw, though this is unhealthy and oft lethal. In a pinch, the Drink can be mixed with melted ice or snow. However, the safest way is through filtering. Different kinds of filters result in different forms of Drink with different properties and effects. These effects can range from euphoric, to psychedelic, to even enhancing physical or mental capabilities.

The Fruits[]

The Drink is not even the most useful benefits of the roots, however, for that is the fruits. The fruits grow on the roots across their length, sometimes alone, often in batches, but everywhere in abundance. As the name implies, some of the fruits can be eaten, though some form of cooking or preparation makes the consumption more safe. However, there are also inedible fruits. For example, fruits made up entirely of precious gems, fruits of metal alloys, fruits of pure gold, every bounty locked in the planet is literally up for grabs from the roots.

And then, some fruits go even beyond that, and are ready-made TL3 technology. Smart phones, guns, snow mobiles, all ready to be plucked. These techno-fruits are powered by the Drink, raw sap of the roots, making their export fairly impractical. But to the population of Pylopid, it provides everything they need.

Those so inclined have speculated that the roots are in fact an elaborate mining system, growing deep into the planet's crust to 'mine' materials that are then transported upwards through the drink and refined into easily picked fruits. Those not so inclined have been too busy grabbing every fruit they could find to think about how they got there.

Though all fruits may appear anywhere on the roots, there is some distribution. The edible fruits tend to be more common nearer to the surface, while the metal fruits and techno-fruits tend to be more common the deeper underground one goes.

The Drunk-life[]

Though outside the roots, there is no flora and fauna, only ice, things are quite different inside. Inside the roots, the average temperature of the sap is around 10º Celsius (50º F). In addition, a vibrant ecosystem of aquatic flora and fauna thrives, living directly off the sap. Though the fruits of the root are already more than enough food for the entire planetary population ten times over, Drunk-life is a delicacy across the planet. Strange fish, alien kelps, or whatever that blue mossy stuff is, with proper preparations it can be literally like eating Drink and is just as dangerous when consumed raw. Even with preparation, a skilled chef is required to make sure the Drunk-life is truly safe to eat.

The Taimders[]

If you ask any human living near the surface, they will tell you that the aliens, those who originally inhabited Pylopid before humanity's arrival in the sector, were wiped out to the last. If you ask a human a bit further down, they will tell you not to be naughty or the Taimders will come in the night and take you away to be raised as their Taim-children.

Ask those living in the deepest depths of the planet, and they will tell you the Taimders are very real, and very much still with us. Hiding out in the shadows of the darkest tunnels, skirmishing with human foraging parties, possibly building vast settlements far beyond the rim of human habitation.

In 3200, the Church of Humanity, Repentant set up a legal embassy in the deep, hoping to make contact with the Taimders. They hoped to learn what their real names were, and provide legal assistance and protection for them as well as any other aliens that had made Pylopid their home. (After all, as the CHR would say, technically humanity are also aliens, from the aliens' point of view!) Various individuals from the Maajid Memorial Foundation for the Education of Humanity have since continued this project.

History[]

War for Human Prosperity[]

When humanity first arrived on Pylopid, it was filled with alien life. Unscrupulous use of chemical warfare quickly put a stop to that. In the oldest surface ruins, one can still find murals of gas mask wearing human marines standing victorious on top of mountains of alien corpses drowned in swirling gases. The one other thing those murals show are the roots, which were already omnipresent long before humanity came to Pylopid.

Ancient sources are sometimes believed to hint at some kind of 'treaty' signed with the surviving aliens. Though many would dispute there were any surviving aliens to sign a treaty with to begin with. If such a treaty does exist, it seems that there were terms, wherein the aliens gave something and humanity gave the aliens something in return. If true, the details of such terms were lost. If the current population is asked, they are most likely to say that the term traded naughty human children in return for the fruit of the root or some-such superstition.

Golden Age[]

Throughout the Golden Age, humanity live primarily on the surface of Pylopid. Legends speak of actual control over the roots, and great fruit-city's plucked straight from the bark. Sifting truth from legend, however, is quite impossible, and the legends seem to grow more fanciful with each generations since the Scream.

Post-Scream[]

After the scream, pretty much all technology which humanity had brought to Pylopid stopped working. However, the roots and the fruits were, as far as present humanity knows, unaffected. Though technology, knowledge, and contact with the rest of the sector was lost, the population survived on the fruits of the root. Food was plentiful, water omnipresent, and between the Drink and the techno-fruits the people of Pylopid lacked nothing.

Except, or so they found out, a stable atmosphere.

It happened slowly. When House Vela reconnected Pylopid to the sector, a brief hundred years after the Scream, its surface was as populated and prosperous as it had been before the Scream. The only indication that something was wrong, was the high ratio of lung disease and the 'cold cough' that those who spent most of their time outside seemed prone to catching. By the time of the Blood Eagle, stepping into the Pylopid air without a gas mask was a death sentence. Now, even vac suits have trouble keeping out the invasive and toxic particles abundant in the Pylopid air.

The result was that human settlement was forced to abandon the golden age cities on the surface, and go underground. Thousands of miles of tunnel system were mapped, often at great loss of human life, and great filtering systems were installed to keep the air within the tunnels as clean as possible. The latter required some off-world assistance, but even at their comparatively primitive state the people of Pylopid had no trouble paying for the assistance due to the bounty of the roots. In fact, going underground increased the overal wealth of the Pylopid population, as the roots are more prevalent, and its fruits more likely to be of precious metals, deeper underground. It did, however, make exporting the fruits even more difficult, resulting in increased economic isolation of the already wholly self-sufficient Pylopid people.

Year 3200[]

CHR Embassy[]

In early 3200, the Church of Humanity, Repentant set up a legal embassy in the deep, hoping to make contact with the Taimders. They hoped to learn what their real names were, and providing legal assistance and protection for them as well as any other aliens that had made Pylopid their home. (After all, as the CHR would say, technically humanity are also aliens, from the aliens' point of view!)

SERAPH Offices[]

Following the CHR's dissolution, SERAPH took over the former CHR Legal Embassy in Pylopid's deeps and immediately began a major renovation and expansion of the offices. The primary entities utilizing the buildings are currently the Maajid Memorial Foundation for the Education of Humanity and AIDSERFS.

The MMFEH established a branch office and research stations devoted to studying the alien flora and fauna of the planet, with intent to attract researchers from across the sector. More eccentric individuals still attempt to contact the rumored Taimder aliens, while others continue outreach to any scattered and more verifiable forms of alien life who have made the planet their home. Over a year of efforts, first by CHR lawyers and then by MMFEH legal experts, has resulted in two of the Deep clans, Clan Wyvern and Clan Right Edge, agreeing to significant protections for aliens. In addition, there have been several remote "sanctuary zones" established in the Deep for various refugee aliens.

AIDSERFS concerns itself, at present, with coordinating deals with fractious local clans and clanless communities for export of Pylopid's native and abundant food to the rest of the sector. It also takes an interest in both legal protections and access to intellectual property for the clanless and their exile communities.

Due to the local alien protections established, this planet has become an increasingly preferred exit point for the Vigil's Railroad. Facilitated by CHR and now SERAPH contact, synth and human refugees also increasibly gravitate toward this rimworld due to the impenetrable and sprawling cities and settlements of the Deep, far removed from the gaze of the Empire.

Human Settlement[]

Human settlement on Pylopid can be categorized into surface, shallow, and deep settlement.

Surface Settlement[]

In the golden age, 90% of the human population lived on the Pylopid surface. However, since the scream the atmosphere has slowly become toxic, and now less than 10% of the population still lives on the surface.

A more advanced society would have had less trouble, and would've been able to weather the surface in great domed cities or sealed complexes. But the people of Pylopid, entirely at the mercy of what technology the roots provide, lacked the ability to properly maintain such complexes. This made going underground both safer and more convenient.

Currently, the surface population just consists of small compounds and space ports whose main function is to provide the final lifeline between Pylopid and the sector at large. A few are situated close to the remains of Golden Age cities, and are staging grounds for scavenging or research expeditions hoping to uncover lost knowledge and technology from the ruins.

Shallow Settlement[]

Not far below the surface stand the shallow settlements. Their main distinguishing feature is that here there is still some semblance of imperial control. House Eridanus tax collectors operating from the shallow settlements dutifully collect and send the empire its dues, and the other houses and institutions of the empire with reason to be on the planet similarly operate as they would on any other world.

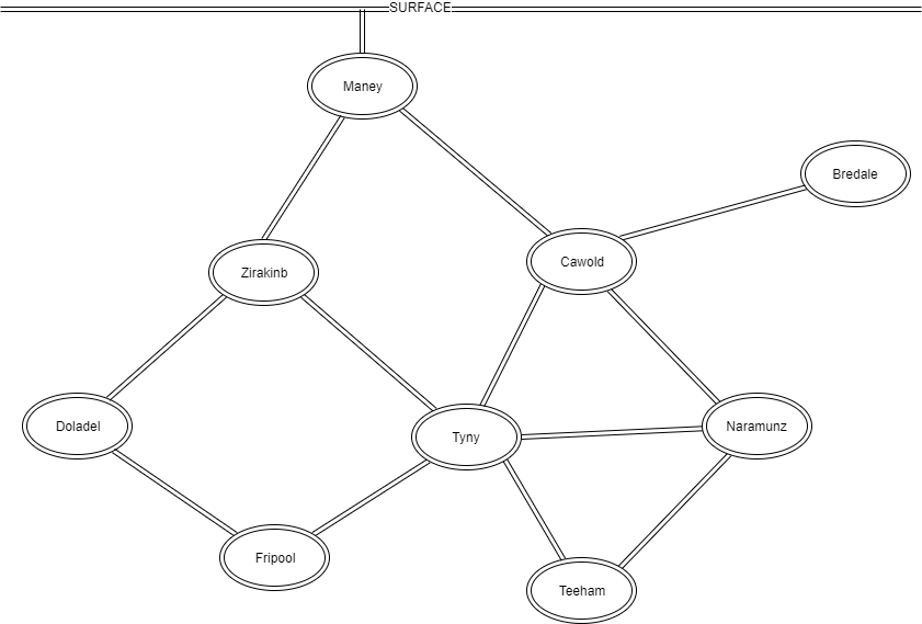
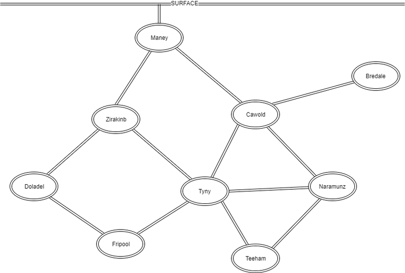
Maney[]

Population: 19,200,000.

The primary shallow settlement and home to Pylopid’s main space port. The city is governed by a court of imperial nobles, though an unofficial council of clan lords has significant influence and power.

Deep Settlement[]

In the deeps, imperial control is peripheral to non-existent. Quite simply, there is little the empire could do to control a population that wants for nothing, and could easily use the endless maze of tunnels to fight a guerrilla war that would leave whole legions buried in the ice.

Luckily for the empire, however, most of those living in the deep have as little interest in conflict with the empire as the empire would want to fight them. As the empire is the planet's only source of TL4 and higher technology, the rulers of Pylopid's depths much prefer a stable peaceful relation where a (by Pylopid standards) trivial amount of tax dues are paid in exchange for continued trade. In addition, on the imperial side, clever covert tactics to ensure Pylopid remains internally divided have helped prevent the rise of a single unifying force that might be willing and able to remove imperial control all together.

Much of the human presence in the Deep is scattered throughout the mazes of caverns, roots, and ice. Thousands of settlements and migrating groups occupy the strange reaches of Pylopid's tunnels. Nevertheless, there are a number of settlements that have grown far beyond this level of largely-contented subsistence, and become the Deep's major centers of culture and infrastructure.

Map showing rough, approximate relative locations of various deep settlements as projected onto a 2D plane.

Map showing rough, approximate relative locations of various deep settlements as projected onto a 2D plane.

Teeham[]

Population: 3,700,000. The capital of clan Wyvern, but it has minor presences of clans Goldsmith and Right Edge.

Teeham’s main feature is its TL4 automated defense grid. The defensive grid was acquired through a combination of trade with the rest of the empire, and scavenging of the golden age ruins on the planet surface. Though clan Wyvern controls the city, there is a large Goldsmith and Right Edge diaspora whose support is vital to the maintenance and control of the city defense grid. The most prestigious position in Teeham is that of the defenses’ Gridmaster, which is currently held by Wyvern Payney Rewilh.

Superstition about the child-stealing Taimders is particularly prevalent in Teeham, and many of its residents wear an amulet believed capable of warding off their presence.

Doladel[]

Population: 4,300,000. The capital of clan Swordsong, but it has minor presences of clans Wyvern and Gunship. 

Doladel sits within a ring of roots, accessible by only a handful of tunnels. It is governed by a court of clan lords serving the lord mayor, who is always from clan Swordsong. The current lord mayor, Swordsong Dire Fullwood is stark raving mad, and their bizarre laws and decrees are commonly ignored as the court of clan lords squabbles for power amongst themselves.

Zirakinb[]

Population: 2,800,000. The capital of clan Goldsmith, but it has a minor presence of clan Right Edge. 

Zirakinb is built inside the ruins of a golden age city that somehow ended up several miles underground following the chaos of the Scream. It is governed by a consortium of clan Goldsmith merchant lords, led by a lord Goldsmith Kheli Safa.

The most intact golden age building, and the city’s main feature, is the great Cathedral of the Heavenly Virtues. It features a five stories tall golden mural depicting the Pacification of Pylopid, as well as an elaborate display of the ten virtues and vices. It is a common destination for Pylopid religious pilgrims, and sometimes even for pilgrims from off-world.

Fripool[]

Population: 4,400,000. The capital of clan Gunship, but it has minor presences of clans Wyvern and Swordsong.

Fripool lies in massive cavern with hundreds of huge alien statues carved into its walls. For some reason, the roots never pierce the cavern walls or the statues, but grow wrapped around the chamber on the outside. Whatever function the chamber might’ve once had to its alien creators is unknown, and the cavern walls have not been found to have any unique properties different from any other cavern on the planet.

The city is governed by an order of Gunship clan warriors, known as the Emerald Parliament. Due to being built inside a great cavern, rather than being hewed out of ice or rock, Fripool is one of the few deep settlements where buildings are constructed primarily through common masonry.

Tyny[]

Population: 2,600,000. The capital of clan Right Edge, but it has a significant presence of minor clans.

Tyny is surrounded by a functional TL4 sensor grid, scavenged from a golden age ruin. Combined with an ingenious system of secret tunnels and labyrinths, it has made Tyny a fortress able to defend itself against forces many times that of its defending garrison.

The city is governed by a consortium of Right Edge clan lords, known as the Emerald Senate. It also holds the Righteous Academy, the only major institute of learning in the Pylopid deeps. Though it is almost exclusively focused on clan history and best practices for the usage of techno-fruits, it is still the best place in the deep for aspiring clan youth to learn about their world and its potential.

As a result of the academy's presence, Tyny is also infamous for the frequency of Drink-induced brawls and vandalization by academy students. “Tyny, best place to visit, worst place to stay,” is a common saying amongst non-Right Edge clan lords.

Naramunz[]

Population: 9,100,000. Capital of the Root Cult, but control of the city is equally split between clans Goldsmith and Right Edge. 

Naramunz is carved out of ice and rock around an exceptionally large convergence of roots. A good dozen roots, each at least twenty yards across, converge into a single knot. The city is roughly split into nine segments, each following the path of a major root branch outward from the knot in the center. A network of tunnels connects the various segments together.

Around the center knot a great temple district has been built, where local superstitions and distorted versions of High Church doctrine are combined into strange ceremonies honoring the Root and thanking it for its fruits and the power of its Drink.

It are the High Priests of the Root who control the city, with clans Goldsmith and Right Edge competing to have their members initiated into the Root clergy and rise its ranks.

However, Naramunz has seen better days. Over the past decades many of its citizens have been getting sick with coughs and lung diseases, raising fears that the city’s filters are malfunctioning. Steady streams of citizens have been migrating to other cities in the hopes of getting away from whatever is causing the sickness.

Bredale[]

Population: 4,200,000. The city is wholly controlled by clanless exiles. 

Legendary as the home of the lost, Bredale is situated deep into the heart of a mountain, with only a single tunnel as its access point. As a result, its defenses are near impenetrable, allowing an exile community to thrive where otherwise it would’ve long since been absorbed or squashed.

The city is currently governed by its Patrician, a former clan Wyvern lord named Warda, though several legendary exiles wield limited power. Across the Pylopid deeps, the people of Bredale are infamous for their greed. Though whether that reputation is deserved is up for debate.

Cawold[]

Population: 4,800,000. The city is newly controlled by clan Wyvern, but has a large population of minor clans.

Cawold is a labyrinth of winding, narrow staircases and dark tunnels. Cawold was founded as a settlement of exiled clanless, but several decades ago was absorbed by clan Wyvern, with the clanless either expelled or uplifted into minor clans. Power is split between the ruling Wyvern lords and a council made up of the most powerful leaders of the formerly clanless.

Culture and Politics[]

Intellectual Property[]

The people of Pylopid live in abundance. The root provides all the food, all precious possessions, and even all the technology any single individual could reasonably desire. As long as one is content with a TL3 existence, all material wants are as easily sated as picking fruit, literally.

As a result, there is only one property that still matters: Intellectual property.

When all material needs are in abundance, the only remaining pursuit for life is entertainment. And thus, politics becomes about the control of entertainment. And in the Pylopid deeps, it are the clans that control the entertainment.

The Deep Clans[]

Though the noble houses and institutions of the empire persist in the shallow settlements, in the deep they have been superseded by the clan system. These clans all claim to be descendant of a union of two of the empire's noble houses, and thus pretend to nobility. In practice, even if the claims are true, members of these clans have long since ceased being officially registered as nobles into SIGNET, and thus according to imperial law are just serfs.

The local imperial officials on site tend to take a practical approach to dealing with the clans. If convenient, they will allow clans-people to sign documents (such as collection of taxes or trade deals) as if said clans-people were legal members of one of the houses of their claimed descent. However, the opposite also applies, and if convenient or preferable the entire population of the deep can be indiscriminately labelled as serfs without legal repercussions.

Culturally, how much influence from the clans' claimed progenitors truly remains is up for debate. However many clans, in particular the five major clans, try to bolster their claims by adopting the paraphernalia and customs of said progenitors. Though, said adoption rarely happens without considerable distortions and mistranslations occurring during the transfer from imperial culture to the Pylopid deeps.

Amongst the clans, there are five major clans, which are those most prominent in the deep politics of Pylopid:

Clan Wyvern[]

Claiming to descent from a union of House Serpens and House Cygnus. It has exclusive copyrights to all medical texts.

(Though Cygnus lies excommunicated and in ruins, this information has found little interest and even less effect in the Pylopid deeps, as of yet.)

Clan Gunship[]

Claiming to descent from a union of House Vela and House Reticulum. It has exclusive copyrights to all encyclopedia's and cookbooks.

Clan Swordsong[]

Claiming to descent from a union of House Aquila and House Lyra. It has exclusive copyrights to all song and dance.

Clan Right Edge[]

Claiming to descent from a union of House Crux and House Triangulum. It has exclusive copyrights to all legal texts and user manuals.

Clan Goldsmith[]

Claiming to descent from a union of House Fornax and House Eridanus. It has exclusive copyrights to all images and visual arts.

Minor Clans[]

In addition to the five major, there are at least 40 minor clans. Most of these are in some form of fiefdom to one of the major clans. Some have minor copyrights of their own, but most specialize in providing services in the hospitality industry.

From the empire's perspective, the minor clans' descent is even more spurious than that of the major ones. In addition, there is little practical reason for anyone in the empire to treat them as anything more than haughty serfs. Of course, the major clans themselves do take the minor clans' supposed lineage serious. Otherwise they'd be casting just as much doubt on their own spurious claims to nobility.

The Clanless[]

Those without a clan make up the minority of the deep population, estimated at perhaps 10~20% at best. They are the result of people being exiled, and communities resulting from said exile. The general population of clanless tends to be fairly stable, as prosperous exile communities are usually either forcibly dispersed or absorbed by a nearby major or minor clan.

The Revolutions[]

The iron grip of the clans on all intellectual property has not gone over well with all inhabitants of the Pylopid deep. Recently, in the past decade, long-standing resentment has boiled over into revolutionary sentiment as groups of like minded intellectual freedom fighters have banded together to free the information highway. The most important of these are:

The Memetic Liberation Front[]

The MLF believes that all information must be free and all copyright abolished. Only by giving art and knowledge full freedom to thrive or die according to its memetic popularity will the strongest and best ideas and art rise to prominence.

The creative energies of the populace are chained by the self-serving 'rights' of the license holders! Down with the clans! Break the intellectual chains!

The Artist Emancipation Alliance[]

The AEA believes that copyright is a just and noble right of all creative individuals. But should fall entirely onto that individual. They propose a redistribution of exclusive rights to where all are free to create, and all are life-long owners to their own intellectual property. The alliance is split as to wether this right should extend beyond the creators' lifetime. Some say it is a natural extension of the logic, while others argue this will only end up in recreating the current system, and may be how the clans came about to begin with!

The Creative Levelers League[]

The CLL believes that the problem with intellectual property is not so much the property part, as the intellectual part. Creativity should not be judged based on some supposedly objective standard of skill or craft. Rather, all art should be valued as fundamentally equally worthy expressions of the individual's artistic expression.

As a result, the CLL advocates the abolishment of all institutions of artistic learning and all forms of genre or artistic tradition. All people should become artists, and all art should be equally unskilled so that the focus can be on what really matters: art as sincere artistic expression of the (unskilled) individual.

Religion[]

The High Church of Messiah-as-Emperox[]

In the shallow settlements, the High Church of Messiah-as-Emperox maintains at minimum a peripheral presence, tending to the communities still properly integrated into imperial society while seeking to bring the clans closer to the proper imperial belief system.

The Church of Humanity, Repentant[]

Traditionally, the Church of Humanity, Repentant was primarily active in the shallow settlements, servicing the local CHR faithful amongst those communities still properly integrated into imperial society.

However, recently the CHR has done more concerted outreach. Building a legal embassy in the deep, the CHR has been working to contact and protect the aliens remaining and residing on Pylopid, while also offering the clans an alternative to the High Church message.

The Root Cult[]

As a rule, there is little organised religion in the deep. Religious beliefs are mostly collections of local superstitions with some sprinkling of half-remembered High Church doctrines. At a few places though, most famously the deep settlement of Naramunz, a more organised Root Cult with established clergy has emerged.

The main feature of the Root Cult is a form of worship of the root, as a kind of animistic deity whose bounty feeds and supports the people of Pylopid. In some cases, this includes a practice of burial via opening the root and placing bodies of the deceased inside to be taken away by the internal currents. If necessary, this may include adding balloons to lighten the body so it will be properly taken by the currents. Those most enamored with this practice will sometimes claim that through this burial, the deceased become part of the root, and thus the root is their ancestors.

Planet Tags[]

Revolutionaries[]

The world is convulsed by one or more bands of revolutionaries, with some nations perhaps in the grip of a current revolution. Most of these upheavals can be expected only to change the general flavor of problems in the polity, but the process of getting there usually produces a tremendous amount of suffering.

Enemies:[]

  • Blood-drenched revolutionary leader
  • Blood-drenched secret police chief
  • Hostile foreign agent seeking further turmoil

Friends:[]

  • Sympathetic victim accused of revolutionary sympathies or government collaboration
  • Revolutionary or state agent who now repents
  • Agent of a neutral power that wants peace

Complications:[]

  • The revolutionaries actually do seem likely to put in better rulers
  • The revolutionaries are client groups that got out of hand
  • The revolutionaries are clearly much worse than the government
  • The revolutionaries have no real ideals beyond power and merely pretend to ideology

Things:[]

  • List of secret revolutionary sympathizers
  • Proof of rebel hypocrisy
  • Confiscated wealth

Places:[]

  • Festival that explodes into violence
  • Heavily-fortified police station
  • Revolutionary base hidden in the wilderness

Post-Scarcity[]

The locals have maintained sufficient Mandate-era tech to be effectively post-scarcity in their economic structure. Everyone has all the necessities and most of the desires they can imagine. Conflict now exists over the apportionment of services and terrestrial space, since anything else can be had in abundance. Military goods and items of mass destruction may still be restricted, and there is probably some reason that the locals do not export their vast wealth.

Enemies:[]

  • Frenzied ideologue fighting over an idea
  • Paranoid local fearing offworlder influence
  • Grim reformer seeking the destruction of the "enfeebling" productive tech

Friends:[]

  • Offworlder seeking something available only here
  • Local struggling to maintain the production tech
  • Native missionary seeking to bring abundance to other worlds

Complications:[]

  • The tech causes serious side-effects on those who take advantage of it
  • The tech is breaking down
  • The population is growing too large
  • The tech produces only certain things in abundance

Things:[]

  • A cornucopia device
  • A rare commodity that cannot be duplicated
  • Contract for services

Places:[]

  • Tiny but richly-appointed private quarters
  • Market for services
  • Hushed non-duped art salon