Far Verona Wiki

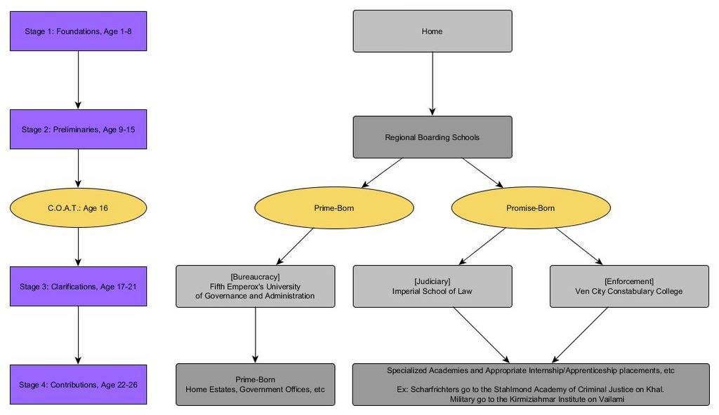
Education in House Crux goes through 4 Stages, with an interim period between Stage 2 and 3 for the C.O.A.T.

Terms[]

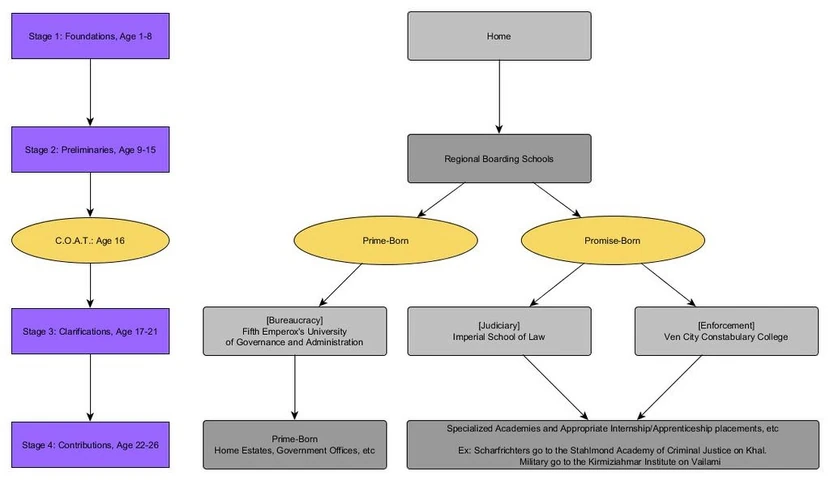
  • Primeborn - Firstborn children set to inherit their family's estates and holdings. The larger and more powerful the family, the more children that might be designated as their Primeborn. Primeborn status determination at birth is tentative, and is only finalized after the completion of the C.O.A.T., and the scoring thereof.
  • Promisedborn - The children of a noble family not designated Primeborn, they are expected to serve the House in the other branches of Crux, most commonly finding employment in the House Guard or the Department of the Judicary.

Stage 1: Foundations, Ages 1-8[]

Nobles begin their scholastic journey in the family home where they are taught the rudimentary aspects of Crucian life and society. During this phase most families employ a tutor to curate the formative minds of their children, leaving the parents free to continue their service to the House; others prefer to handle all educational responsibilities themselves. These measures continue until the child reaches their eighth year.   

Stage 2: Preliminaries, Ages 9-15[]

At age nine, young Crucians progress to regional schools where their formal education begins. The Curriculum follows a more strict regimen than the students had been accustomed to at home: study of History, Arithmetic, Science, Linguistics, Law and Empire consume most of the allotted time. Additional subjects are also covered, such as baseline certifications self-defense. Upon completing their “Preliminaries” by age fifteen, the youth are assessed and recommended to one of the three Schools of Clarity for focused learning.

Crux Ordeal for the Attainment of Title. Age 16[]

The individual endures the rigours of completing the Crux Ordeal for Attainment of Title (“C.O.A.T.”).  Assuming such had not previously been declared, after the successful completion of the COAT the individual obtains their Status of Succession - whether they are considered Primeborn or Promiseborn. This status typically dictates how the young Noble is to be educated going forward, though there are always exceptions.

Stage 3: Clarifications, Ages 17-21[]

Following the C.O.A.T., and often a period of vacation or travel, Crucian students take on their Clarifications from age seventeen to twenty-one.

Primeborn are enrolled at the Fifth Emperox’s University of Governance and Administration to grow their managerial acumen, accounting, public relations, and other skills needed to fulfill their lot as inheritors and eventual heads of households and government. Some families, however, and particularly those with multiple Primes, will permit children already enrolled in the Judiciary or Constabulary schools to complete their programs with supplementary courses. Otherwise, these Primeborn will complete further Clarification at the University in lieu of their Contribution.

Promiseborn, on the other hand, find themselves attending either the Imperial School of Law or the Ven City Constabulary College, en route to become the next great legal or enforcement professionals. Students at Law delve deeply into the mechanisms that keep the Empire together: Legal Philosophy, Applications of Case Law, Galactic Jurisprudence, etc. Often during their endeavours, these students are welcomed to the Oberlandesgericht for workshops and seminars by proven practitioners of law and members of the Court. Students enrolled at the Ven City Constabulary College are greeted with a hands-on syllabus grounded in Personal Fitness, Evidence Management, and Applications of the Law. Students are expected to maintain excellent conditioning and athletic prowess during their tenure and achieve further self-defense certification and introduction to weapons use and safety programs.

If neither option suits the noble, they are free to find their way within House Crux in a way they choose. Some nobles will find a place within their family’s line of business, while others will start their own. Some Promiseborn, if the Primeborn in their family is being groomed for control over all of the family assets, might choose to join the Golden Generation.

Stage 4: Contributions, Ages 22-26[]

Crucian Nobles go on to complete the Contribution phase of their schooling, the last leg of their required scholastic journey from the age of twenty-two through twenty-six. The intention at this stage is to begin the process of fully implementing the young Crucians into society proper and introducing them to their life of service to the House and Empire. This segment sees the student actively participating in the workforce in something of a cross between an internship and apprenticeship. Eventually it is understood that these individuals will go on to assume position within these roles or otherwise continue to serve the House in a similar capacity.

Primeborn, to this point, have been introduced to the world of politics and administration from their time with the University and now move on to apply themselves, usually at their family estates or seats, or at government offices and bureaus according to their ability.

Promiseborn students will be placed into a position fitting of their Clarification and talents in order to best serve the House. Some attending the Imperial School of Law may work as additional staff on an Anwalt’s legal team, or perhaps shipped off to Khal to study at the Stahlmond Academy of Criminal Justice in order to become Scharfrichters, amongst other paths. Similarly, others with Clarification at the Constabulary College may be placed as clerks at one of the many Constabularies or checkpoints or perhaps working security details at public venues. Others pursuing active enforcement positions will find specialization and officer training available at the Kirmiziahmar Institute of The Soldier’s Moon, Vailami.

Crucian Education Diagram

Crucian Education Diagram

House Crux

Crucian Civil War
Hiera
Locations-Hiera
Life
Titles
Organizations
Law
Synths
People
Gleipnir
Miscellanea